2018-07-16 00:00:00 来源: 点击:2010 喜欢:0
10月1日起,湖南省将率先实施“监理报告制度”。监理报告期限,将自监理部实施监理活动之日起至项目工程竣工验收合格止。
《通知》明确:
1、监理报告由项目总监理工程师登陆“湖南省建筑市场和工程质量安全监管一体化平台”中的网上申报系统,填报、提交。
2、两种形式:监理月报、监理急报。
月报:每月定期向监管部门提交工程质量和安全生产情况报告。
主要内容如下:
1.施工项目部和监理部关键岗位人员到岗和履职情况;
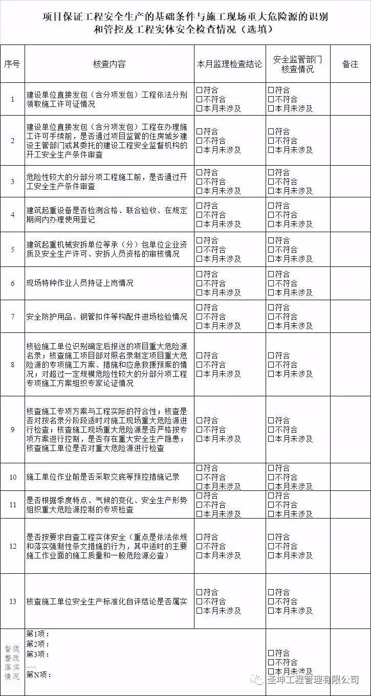
2.项目保证工程安全生产的基础条件检查情况和项目施工现场重大危险源的识别管控及工程实体安全检查情况;
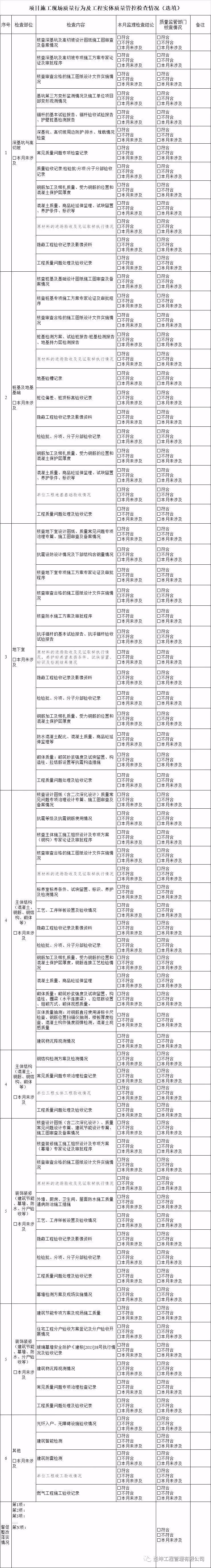
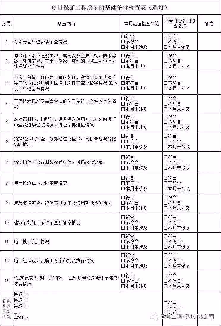
3.项目保证工程质量的基础条件检查情况和项目施工现场质量行为及工程实体质量管控检查情况。
急报:发现建设、勘察、设计、施工、检测、监测等参建各方责任主体存在违法违规行为不能有效制止、施工现场存在重大工程质量安全隐患不能及时消除或发生质量安全事故等紧急情况时,及时向监管部门提交的报告。
主要内容如下:
1.建设、施工单位等存在的违法违规行为;
2.施工现场存在监理无法处理,可能导致质量安全事故发生的工程质量安全重大隐患等问题;
3.施工现场发生工程质量、安全生产事故。
3、纳入资质动态监管:监理报告工作情况将纳入湖南省建设工程监理企业信用评价体系和工程监理企业资质动态监管内容。
以上内容自2018年10月1日起施行,至2020年9月30日止。
文件原文:
湖南省住房和城乡建设厅
关于印发《湖南省建筑工程质量安全监理报告制度实施办法(试行)》的通知
湘建建〔2018〕98号
各市州住房和城乡建设局(建委、规划建设局),永州市房产局,省质安监总站:
为进一步落实监理企业质量安全责任,保证工程质量和安全生产,我厅制定了《湖南省建筑工程质量安全监理报告制度实施办法(试行)》,现印发给你们,请认真贯彻执行。
湖南省住房和城乡建设厅
2018年5月21日
湖南省建筑工程质量安全监理报告制度实施办法(试行)
第一条 为加强我省建筑工程施工现场质量安全监管,督促监理企业落实主体责任、监理从业人员依法履行监理职责,充分发挥监理在工程建设过程中的管控作用,全面提升我省建筑工程质量安全管理水平,根据《中华人民共和国建筑法》《建设工程质量管理条例》《建设工程安全生产管理条例》《湖南省建设工程质量和安全生产管理条例》《建设工程监理规范》和《国务院办公厅关于促进建筑业持续健康发展的意见》(国办发〔2017〕19号)、《住房城乡建设部关于印发工程质量安全提升行动方案的通知》(建质〔2017〕57号)、《住房城乡建设部关于开展工程质量安全提升行动试点工作的通知》(建质〔2017〕169号)等法律法规、规范、文件要求,结合我省实际,制定本办法。
第二条 本办法适用于我省行政区域内从事新建、扩建、改建房屋建筑和市政基础设施工程(以下简称建筑工程)监理活动的监理企业和人员。
第三条 监理报告分为两种形式:监理月报、监理急报。
(一)监理月报是指监理企业施工现场监理部(以下简称监理部)按照相关法律法规和《建设工程监理规范》的要求,每月定期向项目监管的住房城乡建设主管部门或其委托的质量安全监督机构(以下简称监管部门)提交的工程质量和安全生产情况报告。主要内容如下:
1.施工项目部和监理部关键岗位人员到岗和履职情况;
2.项目保证工程安全生产的基础条件检查情况和项目施工现场重大危险源的识别管控及工程实体安全检查情况;
3.项目保证工程质量的基础条件检查情况和项目施工现场质量行为及工程实体质量管控检查情况。
(二)监理急报是指监理部在实施监理过程中发现建设、勘察、设计、施工、检测、监测等参建各方责任主体存在违法违规行为不能有效制止、施工现场存在重大工程质量安全隐患不能及时消除或发生质量安全事故等紧急情况时,及时向监管部门提交的报告。主要内容如下:
1.施工现场参建各方责任主体单位及个人(建设、勘察、设计、施工、检测、监测)存在的违法违规行为;
2.施工现场存在监理无法处理,可能导致质量安全事故发生的工程质量安全重大隐患等问题;
3.施工现场发生工程质量、安全生产事故。
第四条 监理报告期限
自监理部实施监理活动之日起至项目工程竣工验收合格止。经监管部门确认后,终(中)止施工的状态下可不再实施此项目的监理报告。
第五条 监理报告程序
(一)监理报告以监理部为报告主体,由项目总监理工程师登陆“湖南省建筑市场和工程质量安全监管一体化平台”(以下简称一体化平台)中的网上申报系统,选择相应的工程类别申报模块,填报、提交监理报告内容。监理企业可通过“一体化平台”查询本企业所有监理部的监理报告执行情况。
(二)监理月报。监理部总监理工程师每月登陆“一体化平台”填报《湖南省建筑工程质量安全监理月报表》(详见房建项目附表1、市政工程项目附表2),点击提交。具体提交时间由项目监管部门根据项目实际情况并结合监督规范化工作要求确定。
(三)监理急报。监理部总监理工程师及时将紧急、突发事件报告项目建设单位、监理单位的同时登陆“一体化平台”填报《湖南省建筑工程质量安全监理急报表》(详见附表3),点击提交。
(四)各监理部的登陆账号及密码由该项目相关的监管部门在“湖南省建筑工程项目管理系统”中派发(由具有安全监督备案权限的用户在“安全监督备案”信息管理页面中生成账号及密码)。
(五)当出现用户名及密码遗失等特殊情形时,由项目总监理工程师向账号原派发机构申报遗失补办手续(账号原派发机构可在“安全监督备案”信息管理页面中找回遗失账号及密码)。
第六条 监理月报内容抽查
监管部门登陆“一体化平台”,按照每季度不少于一次的频次,根据《湖南省建筑工程质量安全监理月报表》的具体内容和施工现场工程实体质量安全实际,全数核查被抽查月份的监理报告内容,如实填报当月《湖南省建筑工程质量安全监理月报表》的相关核查情况,并于核查当天确认提交。
第七条 监理月报内容测评
“湖南省建筑工程项目管理系统”于每季度的第一天自动识别、测算出上季度监理月报内容的符合率(符合率=符合项数/已核查的总项数),凡未经监管部门提交的核查内容不计入测算总项数。
第八条 测评结果运用
(一)监理月报内容不符合现场实际情况的,监管部门要下发限期整改通知,督促监理部履职。
(二)监理月报内容的符合率低于85%的,监管部门应加大监督频次,重点监管该项目的工程实体质量和安全生产情况,并依法查处或上报相关责任主体单位及个人的违法违规行为。
(三)符合率低于85%的监理月报次数,超过监理企业本季度所有在监项目监理月报总次数比例的10%(在监项目在20个项目以内,超过2次的),该监理企业将列入湖南省工程监理企业“差别化”管理名单,各级监管部门重点监管其所有在监项目的监理履职行为。
(四)监理报告工作情况将纳入湖南省建设工程监理企业信用评价体系和工程监理企业资质动态监管内容。
第九条 监理企业工作要求
(一)各监理企业应督促监理部全面落实监理报告工作,加强对监理部履职情况的管控及巡视,定期检查、核实监理部监理报告内容的完整性、真实性;建立健全绩效考评和问责机制,有效督促监理部落实监理报告工作责任。
(二)监理报告工作实施项目总监负责制,各监理部应严格执行本办法的工作要求,确保监理报告内容的时效性、真实性和准确性,报告内容须经项目总监理工程师确认无误后予以提交,不得发生迟报、瞒报、假报、拒报等情形。
第十条 监管部门工作要求
(一)监管部门应建立监理急报应急处理机制,及时妥善处理监理急报内容,及时督促相关责任主体单位和人员纠正其违法违规行为,消除工程质量安全隐患。
(二)监管部门应结合我省建设工程质量安全监督规范化工作要求,抽查监理报告工作内容,分析和处理监理月报表中反映的问题,适时调整监督重点。鼓励通过政府购买服务的方式委托第三方机构开展监理月报内容抽查、核查工作。
(三)监管部门应加强监理报告工作的监管力度;对发现监理部存在迟报、瞒报、假报、拒报等行为,责令限期整改;对拒不整改的,依照《中华人民共和国安全生产法》《建设工程安全生产管理条例》《建设工程质量管理条例》对监理企业进行处罚,并按规定上报记录监理企业和相关人员的不良行为。
(四)监管部门应认真开展抽查、核查,对玩忽职守、弄虚作假或营私舞弊的相关责任人,应按照有关规定追究责任。
第十一条 监理企业除履行本办法规定的报告职责外,还应履行相关法律法规、标准规范规定的职责。建设工程项目依法未委托监理单位的,建设单位依法履行相关职责,应参照本办法报告质量安全情况。
第十二条 本办法则自2018年10月1日起施行,至2020年9月30日止。
附件:(点击查看大图)

