2018-09-17 00:00:00 来源: 点击:1925 喜欢:0
住房城乡建设部、交通运输部、水利部、人力资源社会保障部于7月31日印发《造价工程师职业资格制度规定》《造价工程师职业资格考试办法》的通知(建人〔2018〕67号)。
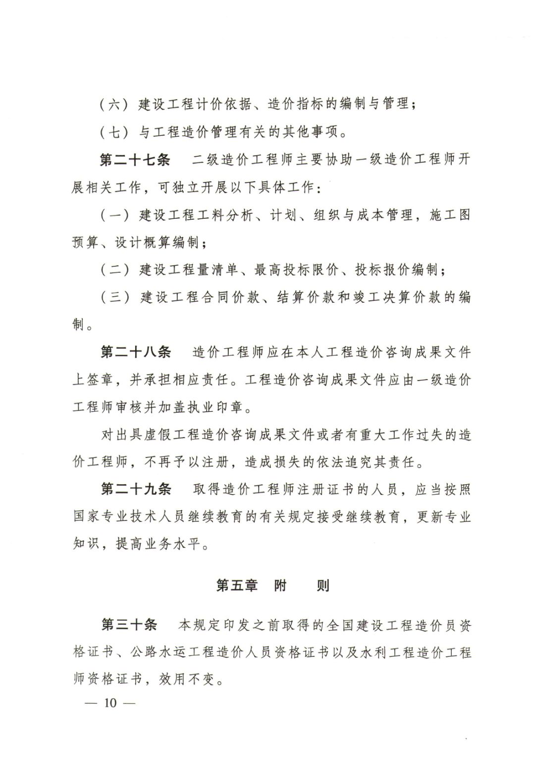
通知明确,造价工程师分为一级造价工程师和二级造价工程师。一级造价工程师英文译为Class1 Cost Engineer,二级工程师英文译为Class2 Cost Engineer。
在通知印发之前,取得的全国建设工程造价员资格证书、公路水运工程造价人员资格证书以及水利工程造价工程师资格证书,效用不变。
专业技术人员取得一级造价工程师、二级造价工程师职业资格,可认定其具备工程师、助理工程师职称,并可作为申报高一级职称的条件。
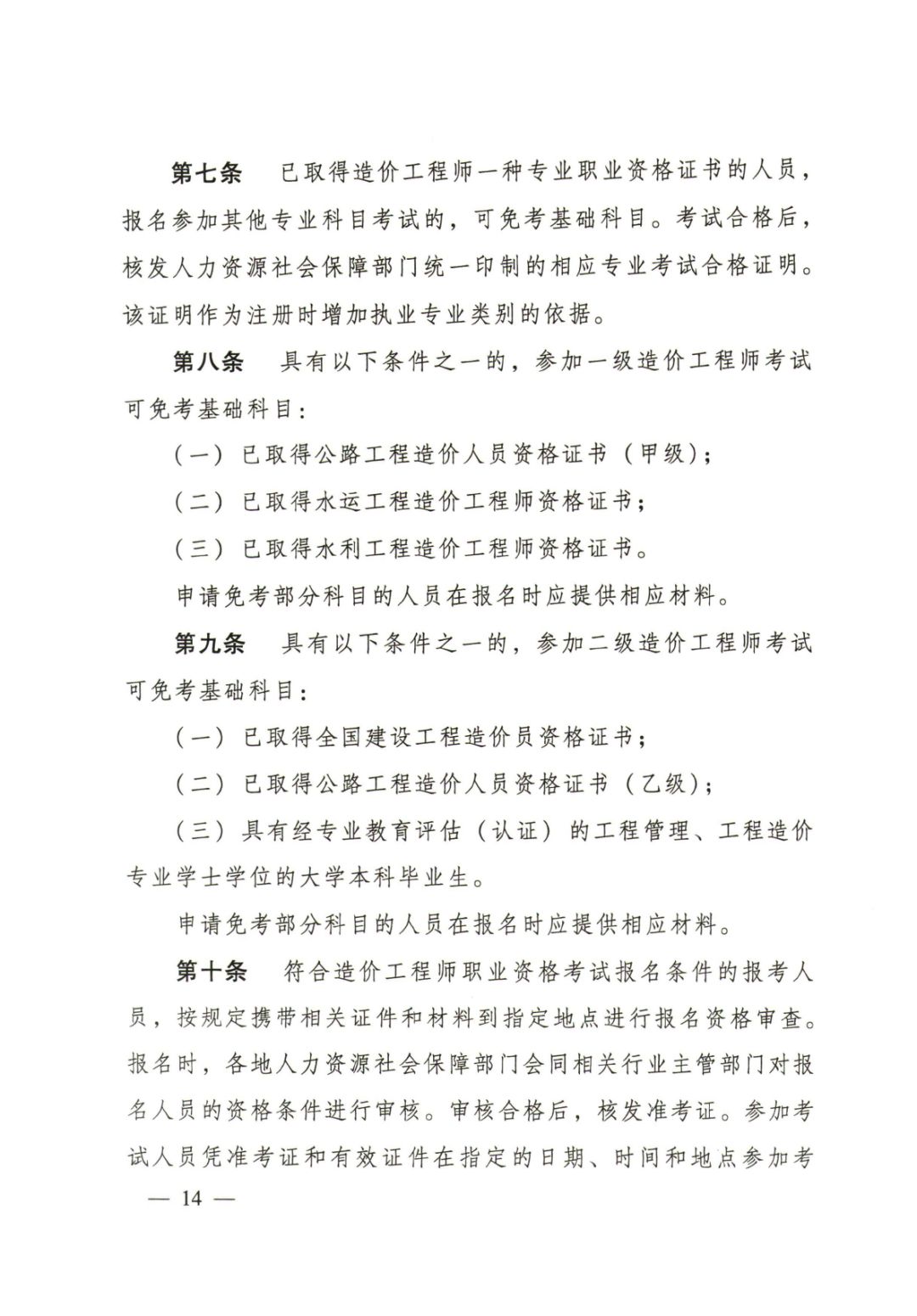
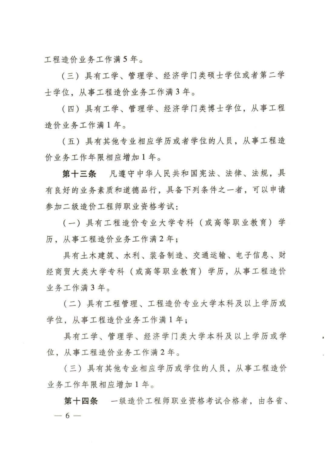
造价工程师执业资格证书与本规定中一级造价工程师职业资格证书效用等同。
查看通知全文
上一篇:重大变革:消防、人防并入图审!!不再单独进行审核或备案。
下一篇:重磅!重磅!四部委印发通知,造价工程师职业资格制度大改革!

